Views: 0 Author: Site Editor Publish Time: 2022-09-14 Origin: Site
In order to facilitate the import of relevant units, the entry procedures for special phytosanitary objects for scientific research are now interpreted as follows:
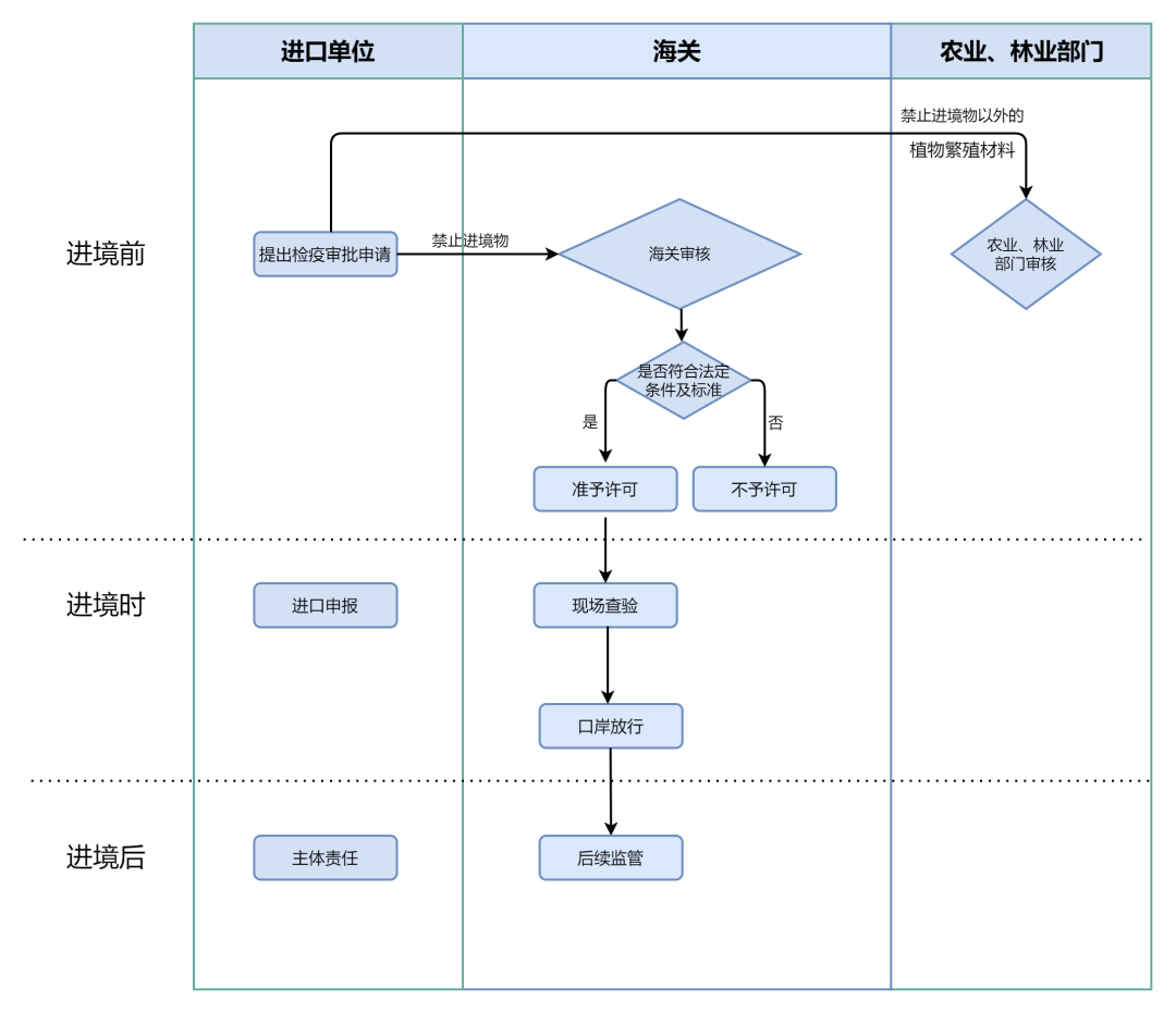
1. Before entry
Article 10 of the 'Law of the People's Republic of China on Entry and Exit Animal and Plant Quarantine' stipulates that importing animals, animal products, plant seeds, seedlings and other reproductive materials must submit an application in advance and go through the quarantine examination and approval procedures.
Article 11 of the 'Implementation Regulations of the Law of the People's Republic of China on Entry and Exit Animal and Plant Quarantine' stipulates that the quarantine examination and approval procedures shall be completed before the signing of a trade contract or agreement; For materials entering the country, an application must be made in advance and the quarantine approval procedures must be completed.
01
Entry Licensed Quarantine Approval
Paragraph 3 of Article 5 of the Law of the People's Republic of China on Entry and Exit Animal and Plant Quarantine and Article 9 of the Implementation Regulations of the Law of the People's Republic of China on Entry and Exit Animal and Plant Quarantine For imported goods, an application must be submitted in advance and approved by the General Administration of Customs or its authorized customs directly under the General Administration of Customs.
Prohibited items include:
1. Animal and plant pathogens (including bacterial species, poisonous species, etc.), pests and other harmful organisms;
2. Relevant animals and plants, animal and plant products and other quarantine objects in countries and regions where animal and plant epidemics are endemic;
3. Animal carcasses;
4. Soil.
Ⅰ. Application materials
Article 6(5) of the Measures for the Administration of the Examination and Approval of Entry Animal and Plant Quarantine stipulates that, due to special needs such as scientific research, the introduction of prohibited items listed in Article 5, paragraph 1 of the Entry and Exit Animal and Plant Quarantine Law must be submitted. A written application, stating the quantity, use, introduction method, epidemic prevention measures after entry, scientific research project establishment report and the relevant competent authority's approval document for project establishment.
Applicants should prepare the following materials:
1. The legal personality certificate of the applicant;
2. Written application (including the purpose, quantity, introduction method of the entry quarantine object, epidemic prevention conditions of the applicant, and epidemic prevention measures in the transportation, use, harmless treatment and emergency response of the entry quarantine object, etc.);
3. The scientific research project initiation report and the relevant competent authorities' approval and project approval documents.
★The relevant epidemic prevention conditions of the applicant must be confirmed by the local customs, and the applicant shall be legally responsible for the authenticity, legality and validity of the submitted materials.
Ⅱ. Procedure
The applicant unit submits the application for the approval of quarantine quarantine through the 'Internet + Customs' online government service platform.
After accepting the application, the customs will review it according to the statutory conditions and procedures, and make a decision to grant or disapprove the license.
Ⅲ. Other matters
The above-mentioned phytosanitary substances introduced should be sealed and packaged with non-breakable materials.
Some special phytosanitary objects for scientific research and exhibitions do not require quarantine approval, such as dried and inactivated plant and insect specimens; ores and rocks without soil; small batches of botanical garden cultivation media and fertilizers for laboratory testing.
The customs directly under the AQSIQ shall, according to the authorization of the General Administration of Customs, examine and approve some imported phytosanitary objects, such as the experimental model fruit flies and model nematodes, which are responsible for the approval of the directly under the customs.
02
Approval of imported plant propagation materials
The second paragraph of Article 9 of the Regulations on the Implementation of the Law of the People's Republic of China on Entry and Exit Animal and Plant Quarantine stipulates that the quarantine approval of imported plant seeds, seedlings and other propagating materials shall be the responsibility of the authorities specified in the Plant Quarantine Regulations.
Article 12 of the 'Plant Quarantine Regulations' stipulates that when seeds and seedlings are imported from abroad, the importing unit shall submit an application to the plant quarantine agency of the province, autonomous region or municipality directly under the Central Government where it is located, and go through the quarantine examination and approval procedures.
The agricultural and forestry departments are responsible for the examination and approval of plant propagation materials other than those prohibited from entering the country as stipulated in the Law of the People's Republic of China on Entry and Exit Animal and Plant Quarantine.Such as importing Arabidopsis, apply to the agricultural department for quarantine approval.
2. When entering the country
Article 15 of the 'Law of the People's Republic of China on Entry and Exit Animal and Plant Quarantine' stipulates that imported animals and plants, animal and plant products and other quarantine objects are allowed to enter the country if they pass the quarantine inspection.
01
Documents to be attached to the import declaration:
'Entry Animal and Plant Quarantine License', 'Introduction of Forest Tree Seeds and Seedlings Quarantine Examination and Approval Form' and 'Introduction of Agricultural Seeds and Seedlings from Outside the Country (Overseas) Quarantine Examination and Approval Form'.The above documents have been verified online, and there is no need to provide paper documents during customs declaration.
Official phytosanitary certificate issued by the exporting country or region.Imported experimental model fruit flies such as Drosophila melanogaster, model nematodes such as Caenorhabditis elegans, and Arabidopsis are exempt from the phytosanitary certificate officially issued by the exporting country.
Other documents that should be obtained according to law shall be handled in accordance with relevant regulations.
02
port release
When the inbound phytosanitary objects arrive at the port, the port customs will check the cargo certificate and implement port quarantine, and they will be released after passing the inspection.
3. After entering the country
The customs shall implement follow-up quarantine supervision in accordance with relevant laws and regulations.Import units should strengthen their awareness of biosafety risks, strictly comply with the relevant requirements of national biosafety, entry and exit animal and plant quarantine laws, regulations and rules, perform their main responsibilities, and actively cooperate with the customs to implement follow-up supervision.
The entry process of special phytosanitary objects for scientific research is as follows:
Some Customs Entry Special Plants
QuarantinePolicy consultation telephone
